Beat365唯一官方网站
English
网站首页
Beat365唯一官方网站
学校简介
历任领导
现任领导
校徽校训
幼专校歌
校史长廊
校园地图
机构设置
党委机构
行政机构
教学机构
教学辅助机构
其他机构
党建思政
党建引领
学工服务
教育教学
招生就业
招生网
就业网
科学研究
交流合作
开放办学
校企合作
信息公开
信息公开年度报告
招标采购
经费管理
依申请公开
人事评聘
校园生活
系(部)设置
学前教育与早期教育系
学前教育与特殊教育系
艺术系
社会工作系
基础教学部
体育与健康系
思想政治理论课教学部
当前位置:
首页
>>
信息公开
>>
经费管理
>>
正文
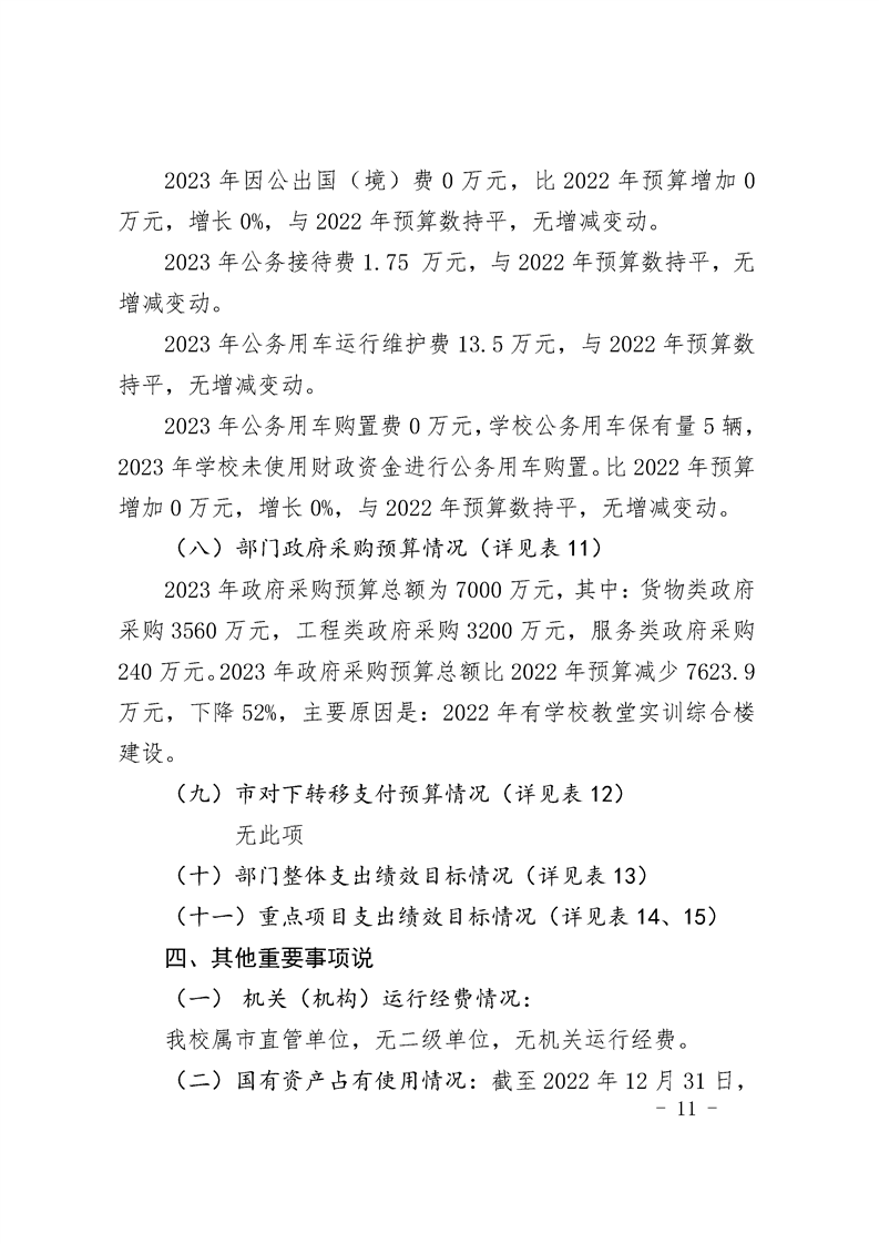
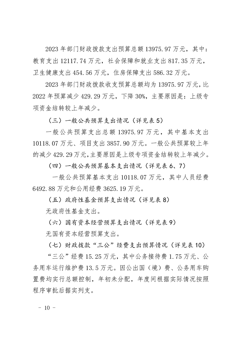
2023年市级部门预算公开信息
来源:
作者:
编辑:
计划财务处
日期:
2023-03-20
点击率:
19544
[我要打印]
[关闭]
摘要:
引题:
关键字:
E-mail:
分享到:
搜狐微博
新浪微博
网易微博
腾讯微博
作者:
编辑:
计划财务处
上一篇:
2023年Beat365唯一官方网站收费标准公示
下一篇:
2023年市级部门预算公开表信息
网站地图
|
后台管理
当前在线:327
总访问量:71954807
招生与就业处:0851-82519020
校办电话(传真):0851-82519986
校址:贵州省清镇职教城时光校区
邮编:551400
ICP备案:黔ICP备
贵公网安备 号
Copyright©beat·365(中国区)唯一官方网站[
隐私及版权
]
幼专微博
幼专微信